目的
本插件的目标是做一款类似肯德基,麦当劳,喜茶,奈雪的茶等模式的点餐系统。
范围
本插件基于uniapp开发的前端,支持编译到全端。但是由于我们用的最多的是微信小程序,所以本插件专门围绕微信小程序来开发。已包含有支付宝支付接口,做少量兼容工作即可在其他端运行。如需支付宝支付需要安装库 composer require yansongda/pay:^2.9
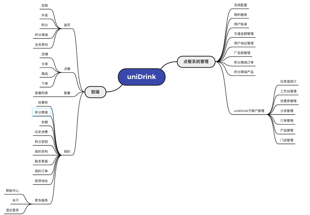
软件目录树


本插件的目标是做一款类似肯德基,麦当劳,喜茶,奈雪的茶等模式的点餐系统。
本插件基于uniapp开发的前端,支持编译到全端。但是由于我们用的最多的是微信小程序,所以本插件专门围绕微信小程序来开发。已包含有支付宝支付接口,做少量兼容工作即可在其他端运行。如需支付宝支付需要安装库 composer require yansongda/pay:^2.9


本站所有资源来源于用户上传或合作伙伴发布,所有产品均为正版,如有疑问请联系站长微信号:9872659 如果您有正版产品或者SAAS产品,可以直接在网站后台投稿,也可以加微信:9872659投稿
速玖云 | 企业数字化快建管家 源码部署 点餐小程序 https://www.jiujiushuyuan.cn/11990.html